De elektor Circuit Special is er weer! We zetten de zomerse traditie voort en leveren weer hoogwaardig elektronica-leesvoer voor ontwerpers, makers en studenten. De editie van dit jaar zit vol met vernieuwende schakelingen, inspirerende doe-het-zelf projecten en praktische tips waarmee je skills een vette boost krijgen en je nieuwe ideeën opdoet. Of je nu aan het experimenteren bent of je volgende XL project aan het plannen bent, met dit nummer blijf je lekker hands-on en ben je weer helemaal up-to-date.
 
NL2025080011
de elektor circuit special 2025

Wat staat in de Circuit Special 2025?

Zin in een nieuw doe-het-zelf elektronica-project? Zoek niet verder. Highlights zijn onder andere het ESP32 audio transceiver board, het neonlampjes-dobbelsteen project, een DDS-generator met ATtiny, een capaciteitmeter project, en een kleine audiomixer.
 
Inhoud
inhoudsopgave
  • ESP32 audio transceiver board (deel 1): SD-kaart WAV-Bestandspeler demo
  • Basis AC-Load-On monitor: Bespaar energie met een simpel apparaat
  • Kleine audiomixer: simpel, veelzijdig, schaalbaar
  • Magneetzoeker met een hall-effect sensor
  • Powerbanks parallel: drie dagen onafgebroken stroom
  • 550 mW “lampen" versterker: Ervaar het warme geluid van buizen, maar dan makkelijk
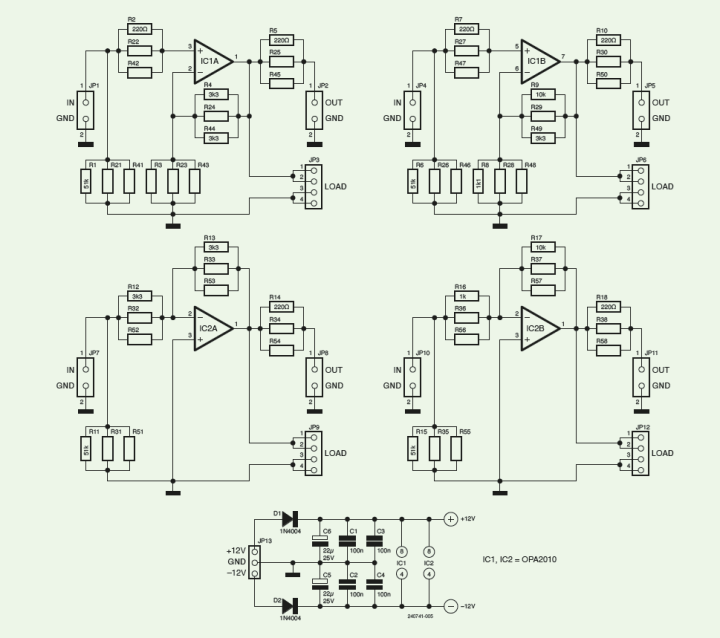
  • Opamp-tester v2
  • HQ RIAA-voorversterker: Haal alles uit je vinyl!
 
HQ RIAA preamplifier
HQ RIAA-voorversterker
  • Infrarood afstandsbediende dimmer
  • VFO tot 15 MHz: zo maak je het met de Raspberry Pi Pico
  • Wifi-bereik vergroten met de ESP32-C3 supermini
  • Capaciteitmeter: 20 pF tot 600 nF
  • Draaiplateau-snelheidsmeter: 100–120 Hz stroboscoopgenerator met de Arduino
  • Softwaretip: zo gebruik je switch…case op strings in C++/Arduino IDE
  • Neonlampjes-dobbelsteen
  • Viooltuner met ATtiny202
 
Opamp tester v2
Opamp-tester v2
  • USB meetadapter: Stroom en signaalkwaliteit van USB-poorten testen
  • 4…20 mA stroomuitgang voor Arduino Uno: betrouwbare, storingsvrije stroomlusinterface
  • automatische aansturing voor stofzuiger 
  • DDS-generator met ATtiny
  • Zekeringsbewaker: zekeringen monitoren met een knipperende led
  • Slimme trapverlichting timer
  • Parkeersensor-tester: defecten vinden in het PDC-systeem van je auto
  • Experiment: richting een mixed-signal Theremin?
 
USB measurement adapter
USB Meetadapter
  • Maak je rolluiken slim: Velux hardware aansturen met een ESP32 en MQTT
  • Raspberry Pi slimme aan/uit-knop
  • Onmisbare maker tips: professionele inzichten voor dagelijks knutselen
  • Praktische projecten met de 555 timer
  • Inspirerende hardware ontwerpen voor je ESPs
  • Doe alles wat je wilt met het Arduino-ecosysteem
  • RGB-leds met geïntegreerde besturingschip: ICLEDs zetten de standaard
  • Infographics: schakelingen en ontwerp
  • Solid-state voetverwarmer: energiezuinig comfort
  • Quasi-analoge klok mk. II
  • Is de M5Stamp Fly quadcopter de volgende Tello?
  • ZD-8968 hetelucht-soldeerstation
ESP32 Audio Transceiver Board
Het ESP32 audio transceiver board
Meer schakelingen en doe-het-zelf elektronica projecten
Elektor móét je lezen voor creatieve schakelingen en DIY-elektronica projecten. Elektor Gold en Green leden kunnen zich helemaal uitleven! Onze leden krijgen volledige toegang tot onze online bibliotheek en profiteren van 10% korting op veel producten in de Elektor Shop. We zetten ook de gratis digitale Bonus Editie van de Circuit Special online op onze Schakelingen & Ontwerp pagina.

Inschrijven
Schrijf u in voor tag alert e-mails over Circuits & Circuit Design!