Maak jouw analoge breadboard-experimenten direct hoorbaar met Elektor’s eerste analoge T-board, uitgerust met een compacte klasse-D-versterker, een DC/DC-omzetter en een ingebouwde luidspreker. Sluit de Audio T-Board eenvoudig aan en luister meteen. Geen extra schakelingen of externe luidsprekers nodig.
Wil je direct audiosignalen horen zonder een aparte versterker te bouwen of externe luidsprekers aan te sluiten? Maak jouw analoge breadboard-experimenten direct hoorbaar met Elektor’s eerste analoge T-board, voorzien van een compacte klasse-D-versterker, DC/DC-omzetter en ingebouwde luidspreker. Gewoon inpluggen en luisteren. Geen extra schakeling of externe luidsprekers nodig.
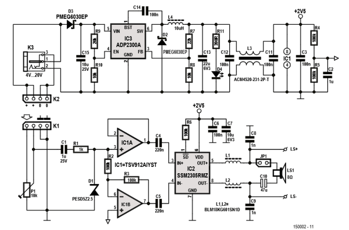
De kleine print bevat een klasse-D-versterker,
een DC/DC-omzetter en een kleine luidspreker.
De Schakeling
De print voor het Audio T-Board — voor het eerst gepresenteerd door Ton Giesberts in juli/augustus 2015 — is dubbelzijdig, zowel het ontwerp als de geplaatste componenten. Zoals je ziet is de schakeling opgebouwd rond een klasse-D-versterker IC en een DC/DC-omzetter.
De schakeling bevat een klasse-D-versterker IC en een DC/DC-omzetter.
“Alle bedrade componenten zitten aan de bovenkant, alleen de connectors K1 en K2 zitten aan de onderkant (deze plug je later in het breadboard)”, aldus Giesberts. “Alle SMD-componenten zitten aan de onderkant. De afmetingen van de SMD-componenten zijn zodanig dat ze nog relatief makkelijk met de hand te solderen zijn.”
Voor het Audio T-Board-project heeft Giesberts zich gericht op maximale efficiëntie, zowel van de audioversterker als van de voeding, en dit met praktische metingen geverifieerd. De efficiëntie werd getest met een simpele weerstand en een meer realistische ‘luidsprekerachtige’ belasting met een spoel, wat de efficiëntie iets verbeterde en de hoogfrequente schakelpulsen verminderde. De resultaten lieten zien dat het rendement het hoogst is bij lagere voedingsspanningen (rond 5 V) en afneemt bij hogere spanningen door de DC/DC-converter, terwijl het gebruik van een 4Ω-luidspreker het rendement verder vermindert vanwege hogere stromen en meer verlies in de schakeling.
De dubbelzijdige print bevat componenten aan beide zijden.
Zie de afbeelding hiernaast om te zien hoe de SMD-componenten op de onderkant van het Audio T-Board passen. In de twee bevestigingsgaten worden M2-bouten (lengte = 15 mm) met moeren vastgezet. De bouten zorgen voor stevigheid wanneer de print in het breadboard wordt gestoken.
Twee M2-bouten zorgen ervoor dat het T-board verbonden blijft bij gebruik in het breadboard.
Het Audio T-Board Project
Het originele artikel, “Audio T-Board”, verscheen in Elektor juli/augustus 2015. Je kunt het artikel gratis lezen in de twee weken na publicatie van dit bericht. Veel leesplezier!
Redactie: Dit artikel verscheen voor het eerst in een Elektor-editie uit 2015. Gezien de leeftijd van het project zijn de componenten mogelijk niet meer beschikbaar. Toch denken we dat het ontwerp je zal inspireren om zelf aan de slag te gaan.
Inschrijven
Tagmelding: Abonneer u op de tag Audio en u ontvangt een e-mail zodra er een nieuw item hierover op onze website wordt gepubliceerd!
Discussie (0 opmerking(en))