Een terugblik uit de Elektor-archieven: deze slimme batterijtester uit 1997 gebruikt een eenvoudige led-indicatie om de werkelijke toestand van een batterij onder belasting te tonen, zelfs bij spanningen onder 1 V. De schakeling is opgebouwd uit standaardcomponenten en werkt zonder kwetsbare meetinstrumenten. Het resultaat is een tijdloos ontwerp dat ook vandaag nog inspireert tot praktisch en betaalbaar testen.
Elektor publiceerde de batterijtester van W. Zeille in december 1997. Het ontwerp doet precies waarvoor het bedoeld is: het controleert de werkelijke staat van een batterij onder belasting. De schakeling gebruikt alleen standaardcomponenten, waardoor de kosten laag blijven en de bouw eenvoudig is. In plaats van een kwetsbare draaispoelmeter wordt de batterijspanning weergegeven door een stevige LED-indicator. Een speciaal kenmerk van het ontwerp zorgt ervoor dat zelfs spanningen onder 1 volt een LED laten oplichten, waardoor de tester geschikt is voor vrijwel elke kleine batterij.
De schakeling
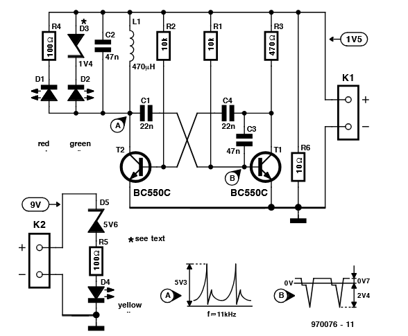
In het oorspronkelijke artikel over het ontwerp merkten Elektor en Zeille op dat, hoewel het schema van de batterijtester eenvoudig was, het nog eenvoudiger had kunnen zijn als ze de traditionele draaispoelmeter hadden gebruikt voor de uitlezing. Vanwege de kwetsbaarheid en de kosten van zo'n mechanische meter besloot het team deze te vervangen door een volledig elektronische oplossing: een rij LED's in verschillende kleuren. Om echter een LED te laten branden, was een spanning tussen 1,6 V en 2,4 V nodig. Dat was natuurlijk lastig als je een 1,5 V-batterij als voedingsbron gebruikt!
De batterijtester is eenvoudig. Elke 1,5 V droge cel kan op K1 worden aangesloten,
terwijl K2 gebruikt wordt voor 9 V-batterijen van het PP3-type.
"Het probleem werd opgelost door de hulp van een astabiele multivibrator (AMV) in te roepen," aldus Elektor en Zeille. "Hier is de AMV opgebouwd rond T1 en T2 en zet hij de 1,5 V-batterijspanning die op K1 is aangesloten om in een wisselspanning van meer dan 5 V top-top, die wordt opgewekt over spoel L1. De uitgangsfrequentie van de AMV is ongeveer 11 kHz."
Twee LED's zijn parallel aan L1 aangesloten. Serieweerstand R4 hoort bij de rode LED, D1. De waarde is zo gekozen dat de LED oplicht als de ingangsspanning net boven 1 V komt. De groene LED, D2, heeft een zenerdiode in plaats van een weerstand. De diode zorgt ervoor dat de LED gaat branden bij een batterijspanning van 1,3 V of hoger.
De batterijtester gebruikte korte, flexibele draadjes.
"Hoewel de tester een stroom van ongeveer 30 mA trekt, is dat eigenlijk te weinig als belasting voor batterijtestdoeleinden," aldus Elektor en Zeille. "Daarom is weerstand R6 parallel aan de batterijterminals aangesloten. De waarde van 10 Ω die in het schema staat, is een nuttig gemiddelde voor de meest gangbare batterijtypes. Als je alleen AAA- of AA-cellen test, kan de belasting iets lager en mag R6 worden verhoogd naar bijvoorbeeld 15 Ω. Voor C- en D-cellen kun je beter kiezen voor een wat hogere stroom, dus R6 verlagen naar zo'n 6,8 Ω. Puristen kunnen natuurlijk een schakelaar plaatsen om tussen twee weerstandswaarden te kiezen."
Uitlezing
De batterijtester in gebruik
Twee korte, flexibele draadjes werden gebruikt om de te testen 1,5 V-batterij op de aansluiting K1 van het printje aan te sluiten. Elektor waarschuwde: "Let op de polariteit!" LED's D1 en D2 gaven vervolgens de status van de batterij weer. Een batterij werd alleen als "goed" beschouwd als de groene LED voldoende helder brandde.
Om de tester zo veelzijdig mogelijk te maken, werd een testoptie voor 9 V (PP3) batterijen toegevoegd. Deze batterijen konden op K2 worden aangesloten, en het testcircuit bestond uit niet meer dan een gele LED (D4) met een zenerdiode (D5) en een weerstand (R5) in serie. Met de gekozen componentwaarden ging de LED branden als de batterijspanning meer dan 7,5 V was.
De batterijtester in Elektor
Het originele artikel, "Batterijtester voor alle 1,5 V en 9 V-batterijen", verscheen in Elektor December 1997. Je kunt het artikel gratis lezen gedurende de twee weken na publicatie van deze post. Veel leesplezier!
Redactionele opmerking: Dit artikel verscheen oorspronkelijk in een Elektor-editie uit 1997. Door de leeftijd van het project zijn de onderdelen mogelijk niet meer verkrijgbaar. Toch denken wij dat het ontwerp je zal inspireren om zelf aan de slag te gaan.
Discussie (1 opmerking(en))