Met maar vier componenten kun je een eenvoudige inductie ("spoelen-") meter samenstellen op een klein stukje prototypeprint. Voor het gebruik van deze schakeling heb je een voedingkje, een pulsgenerator en een scoop nodig. Deze oplossing biedt een betaalbare en praktische methode om spoelen in uw lab te meten.
Met maar vier onderdeeltjes kun je een eenvoudige inductiemeter bouwen op een klein stukje printplaat. Je hebt wel een voeding, een pulsgenerator en een oscilloscoop nodig om de tester te gebruiken, maar dan heb je wel een betaalbare en praktische manier om spoeltjes te meten in je lab.
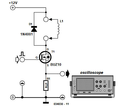
De schakeling
Een spoel slaat energie op en geeft die weer vrij door de stroom te regelen. Een condensator doet hetzelfde door de spanning te regelen. Deze inductiemeter is opgebouwd uit maar vier onderdelen, die je snel op een klein stukje printplaat kunt monteren. Om de meter te gebruiken heb je daarnaast een voeding, een pulsgenerator en een oscilloscoop nodig. Het is dus geen compleet meetinstrument op zichzelf, maar een handig hulpmiddel voor in het lab van een hobbyist.
Zoals Paul Goossens uitlegde in Elektor juli/augustus 2003 uitgave kun je, door een constante spanning kort op de spoel te zetten, de zelfinductie bepalen door te kijken hoe snel de stroom stijgt. Zoals je in het schema ziet, geeft een externe generator een puls op de gate van FET T1. Daardoor schakelt de FET in en komt nagenoeg de volledige voedingsspanning kort over de spoel te staan. Voor deze meting gaan we ervan uit dat er nagenoeg geen stroom door de spoel loopt op het moment dat de FET inschakelt.
Lekker simpel spoelen uitmeten
“De spanning over deze (onbekende) spoel zorgt voor een toenemende stroom erdoorheen. Deze stroom loopt via de FET door weerstand R1,” lazen we. “De stroom veroorzaakt een spanningsval over de weerstand. Als je deze spanning met een oscilloscoop bekijkt, zie je dat die in het begin lineair stijgt. De snelheid waarmee dat gebeurt, is een maat voor de waarde (zelfinductie) van de spoel. Op het moment dat de FET blokkeert, blijft de spoel stroom leveren. Dat komt omdat er een omgekeerde spanning over de spoel nodig is om de stroom te laten afnemen. Daarom is er een diode parallel aan de spoel aangesloten. Zodra de FET uitschakelt, laat de spoel stroom door de diode lopen. Omdat er nu een omgekeerde spanning over de spoel staat, neemt de stroom in de spoel af. Zonder de diode zou de spoel een heel hoge spanning opwekken om de stroom constant te houden. De bobine in een auto maakt gebruik van deze eigenschap om een vonk te maken tussen de elektroden van de bougie. Maar in elektronica zijn vonken, rook en vuur meestal een teken dat er iets misgaat – vandaar de diode.”
Het originele inductiemeter project
Het originele artikel "low-cost inductiemeter" verscheen in Elektor juli/augustus 2003. Je kunt het artikel lezen gedurende twee weken na de publicatie van dit nieuwsbericht. Als je zelf een schakeling bouwt, deel dan zeker je voortgang op het Elektor Labs-platform!
Opmerking van de redactie: Dit artikel verscheen voor het eerst in 2003. Gezien de leeftijd van het project zijn sommige onderdelen misschien niet meer beschikbaar. We denken echter dat dit project je zal inspireren om in de toekomst nieuwe ontwerpen te starten.
Discussie (0 opmerking(en))