Ontdek hoe een tweepolige dimmer een efficiënte en nauwkeurige regeling biedt van leds, lampen en verwarmingselementen zonder extra bedrading. Pulsbreedtemodulatie (PWM) presteert beter dan traditionele reostaten in moderne verlichtings- en motorregelingen.
Ontdek hoe een tweedraads dimmer een efficiënte en nauwkeurige regeling van leds, lampen en verwarmingselementen mogelijk maakt zonder extra bedrading. Pulsbreedtemodulatie (PWM) presteert beter dan traditionele reostaten (roterende potentiometers) bij moderne verlichting en motorregeling. Laten we eens kijken.
Projectoverzicht
Reostaten zijn inefficiënt om stroom te regelen door warmteverlies en hun incompatibiliteit met het niet-lineaire gedrag van leds. Pulsbreedtemodulatie (PWM) biedt een efficiëntere manier om lichtsterkte, verwarming of motorsnelheid aan te passen. Traditionele dimmers met drie draden hebben een extra draad nodig, maar een tweedraads dimmer wordt in serie met de belasting geplaatst en maakt instelbare stroom mogelijk zonder extra bedrading. Hoewel beide typen dimmers een minimale reststroom trekken, is dit verwaarloosbaar vergeleken met het werkelijke verbruik. Michael A. Shustov en Andrey M. Shustov presenteerden dit project in 2017.
De dimmer staat in serie met de led(s) en heeft maar twee draden nodig.
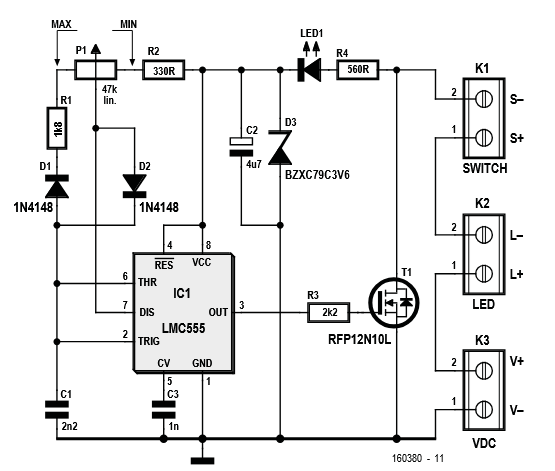
De kern van de dimmer is een 555 timer IC, specifiek de energiezuinige CMOS-versie genaamd LMC555CN.
De DC-versie van de seriedimmer.
"Het is aangesloten als een pulsgenerator met variabele duty-cycle, een bekende schakeling, niks nieuws onder de zon," schreven de ontwerpers. "De uitgang van IC1 stuurt vermogens-MOSFET T1 aan, die op zijn beurt de belasting (de led) in- en uitschakelt op basis van het PWM-signaal. Het PWM-signaal heeft een frequentie van ongeveer 6 kHz, dus veel te snel voor het menselijk oog om waar te nemen. De puls/pauze-verhouding of duty-cycle wordt aangepast met potentiometer P1; de minimale en maximale waarden voor de pulsbreedte worden bepaald door de weerstanden R1 en R2."
Tot zover werkt de dimmer als een gewone drieklem-shuntregelaar. De slimme aanpassing waardoor één draad wegvalt, is dat de schakeling zijn voeding uit de belasting zelf haalt. Dat gebeurt door condensator C2 te laden via weerstand R4 en led1 wanneer transistor T1 uit staat. De zenerdiode D3 begrenst de spanning op 3,6 volt, terwijl led1 zowel als aan/uit-indicator als handig lichtpuntje in het donker fungeert.
De ontwerpers leggen uit dat transistor T1 tot 100 V en 12 A aankan (al beperkt de printplaat de stroom tot ongeveer 2,5 A) en voorzien moet worden van een koellichaam bij meer dan 1 W dissipatie. De schakeling verbruikt ongeveer 3,5 mA bij 0% duty-cycle, wat sommige leds een klein beetje kan laten oplichten; met R2 en R5 kan dit effect worden verminderd en een schakelaar op K1 schakelt de dimmer volledig uit.
De tweedraads dimmer kan leds, lampen en verwarmingselementen regelen.
Nog een variant van de dimmer?
De ontwerpers legden ook uit dat de dimmer geschikt te maken is voor gebruik op het lichtnet. Maar daar hoort wel een duidelijke “gevaar!”- waarschuwing bij.
Om deze aanpassing te doen, moeten er twee belangrijke uitdagingen overwonnen worden: het kiezen van een vermogenstransistor die hoge spanningen aankan en het omzetten van netspanning naar gelijkspanning. In het artikel gaan de ontwerpers dieper in op deze aangepaste versie van de schakeling.
"Er staan dodelijke spanningen op en het kan dodelijk zijn voor jou of iemand anders als je hem gebruikt zonder de juiste voorzorgsmaatregelen. Bouw deze schakeling niet," waarschuwden ze in het gedeelte over de dimmer op netspanning.
Het originele artikel over de dimmer
Het originele artikel, “Tweepolige dimmer regelt LED’s, lampen en verwarmingselementen”, verscheen in Elektor juli/augustus 2017. U kunt het artikel gratis lezen gedurende twee weken na publicatie van dit bericht. Veel plezier!
Redactionele opmerking: Dit artikel verscheen oorspronkelijk in een editie van Elektor uit 2017. Door de leeftijd van het project zijn sommige componenten misschien niet meer beschikbaar. Toch denken we dat het u zal inspireren om binnenkort zelf aan de slag te gaan.
Discussie (0 opmerking(en))