In 1977 gold voor de meeste mensen: als je niet thuis was om de telefoon te horen rinkelen, was het moment voorgoed voorbij. Tenzij je Elektor’s vernuftige “Telephone Tell-Tale” gemiste-oproep-indicator bouwde. Bekijk de schakeling!
Als je vandaag je telefoon even weglegt, ga je er gewoon vanuit dat je weet of iemand je heeft geprobeerd te bereiken. Je telefoon registreert gemiste oproepen en ongelezen berichten. Maar in 1977 was voor de meeste mensen het moment voorgoed voorbij als je niet thuis was om de bel te horen. Tenzij je natuurlijk Elektor’s geniale indicator voor gemiste oproepen bouwde.
Een indicator voor gemiste oproepen, lang vóór "cool!"
Gepubliceerd in de halfgeleidergids 1977 van Elektor, was de Telephone Tell-Tale een vroege notificatie voor “gemiste oproepen”. In die tijd waren antwoordapparaten dure bandjesapparaten en boden telefoonmaatschappijen geen dienst voor gemiste oproepen voor particuliere lijnen.
Het Elektor project loste dat probleem op met een simpele doch briljante aanpak: een LED lichtte op als de telefoon minstens acht keer overging. Hij bleef branden totdat iemand handmatig een resetknop indrukte.
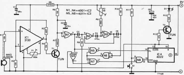
Schakeling van de indicator voor gemiste oproepen.
Hoe werkte het?
Een microfooncapsule onder de telefoon detecteert het belgeluid en stuurt dit naar IC1 voor versterking. Als er geen bel is, blijft condensator C2 opgeladen. Zodra er een belsignaal komt, geleidt transistor T1 en ontlaadt C2. Dit zorgt ervoor dat de uitgang van N1 hoog wordt, waardoor de monostabiele multivibrator (MMV) gevormd door N2 en N3 wordt geactiveerd, die actief blijft voor een periode ingesteld door potentiometer P2. Wanneer de MMV afloopt, stuurt hij een puls via N6 naar N5 en N7. Als er nog steeds een belsignaal wordt gedetecteerd (uitgang van N1 hoog), gaat de puls via N5 naar de klokingang van teller IC4.
Elektuur schreef:
“Omdat de duur van het signaal normaal rond 1 seconde ligt, moet P2 zo worden afgesteld dat de MMV net iets minder dan een seconde geactiveerd blijft. Dit zorgt ervoor dat alleen signalen van ongeveer 1 seconde of langer door de schakeling worden herkend en de teller activeren. Als een signaal korter duurt dan de ingestelde tijd, zal de uitgang van N1 laag zijn en wordt de puls van N6 via N7 en N8 doorgegeven om de teller te resetten. Om de gevoeligheid van de schakeling voor storingssignalen verder te verkleinen, wordt de laatste uitgang van de teller gebruikt om de LED aan te sturen. Daardoor moet de telefoon minstens 8 keer achter elkaar overgaan voordat de LED gaat branden. Dit aantal kan natuurlijk worden verlaagd door een van de andere uitgangen te gebruiken.”
Met een 9-volt batterijtje en slechts 5 mA verbruik bood het ontwerp een simpele, energiezuinige en volledig akoestische geheugenfunctie voor gemiste oproepen. Alles werd bereikt zonder enige elektrische verbinding met de telefoonlijn.
Het originele project
Het originele artikel verscheen in de Elektuur Halfgeleidergids 1977 (juli/augustus). Je kunt het artikel gratis lezen tijdens de twee weken na de publicatie van dit bericht. Als je je eigen schakeling ontwikkelt, deel dan zeker je vooruitgang op het Elektor Labs-platform!
Opmerking van de redactie: Dit artikel verscheen voor het eerst in een Elektuur uitgave van 1977. Gezien de leeftijd van het project zijn sommige onderdelen of producten misschien niet meer verkrijgbaar en kunnen sommige ontwerptechnieken verouderd lijken. Toch denken we dat dit ontwerp je zal inspireren om je eigen doe-het-zelf elektronica projecten te starten.
Discussie (0 opmerking(en))