Gouwe Ouwe: stappenmotor als generator
23 september 2025
op
op
Microcontrollers zijn misschien de baas in de meeste stappenmotorprojecten van vandaag, maar het blijft geinig om die motoren aan te sturen met pure CMOS-logica. Deze aanpak zonder firmware brengt alles terug tot de basis van digitale ontwerpprincipes, waardoor hij perfect is voor beginners en retrofans.
In een kort artikel schreef het Elektor lab-team: “Het tijdsdiagram laat zien dat de telleruitgangen van de 4017 gecombineerd worden met inverterende OR-poorten om twee blokgolven met een faseverschil te maken. Dit zorgt voor de juiste volgorde voor het aansturen van de wikkelingen: de eerste wikkeling is negatief en de tweede positief, beide wikkelingen zijn negatief, de eerste wikkeling is positief en de tweede negatief, en tenslotte zijn beide wikkelingen positief.”
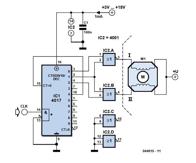
In de 4017 zit een 10-deler gekoppeld aan een decoder. Als de teller op nul staat, is uitgang ‘0’ hoog. Bij de volgende stijgende flank van de klok springt de teller naar 1 en wordt uitgang ‘1’ hoog. Deze volgorde gaat door totdat uitgang ‘4’ actief wordt. Die uitgang is verbonden met de reset-pin, waardoor de teller meteen teruggaat naar nul.
Om deze uitgang met een oscilloscoop te bekijken, moet je die heel precies instellen voordat je de erg korte puls kunt zien. De uitgang van een OR-poort kan maar een paar milliampère leveren, wat te weinig is om een stappenmotor direct aan te sturen. Een geschikte driverschakeling, die tussen de generator en de stappenmotor geplaatst wordt, verscheen in het mei 2004 nummer van Elektor.
Redactionele noot: Dit artikel verscheen voor het eerst in 2004. Omdat het project al wat ouder is, zijn sommige onderdelen of producten misschien niet meer beschikbaar, en de belangrijkste ontwerptechnieken kunnen ouderwets lijken. Toch denken wij dat dit project je zal inspireren om in de toekomst nieuwe ontwerpen te starten.
Het schema
Het volgende eenvoudige schema uit 2004 zet een kloksignaal van een blokgolfgenerator om in twee signalen met een faseverschuiving van 90°, precies wat de stappenmotorwikkelingen nodig hebben. Die eenvoud betekent wel dat de frequentie met een factor vier wordt verlaagd, maar dat kun je makkelijk oplossen door de ingangsfrequentie te... verhogen!
In de 4017 zit een 10-deler gekoppeld aan een decoder. Als de teller op nul staat, is uitgang ‘0’ hoog. Bij de volgende stijgende flank van de klok springt de teller naar 1 en wordt uitgang ‘1’ hoog. Deze volgorde gaat door totdat uitgang ‘4’ actief wordt. Die uitgang is verbonden met de reset-pin, waardoor de teller meteen teruggaat naar nul.

Het originele stappenmotor-generatorproject
Het originele artikel “Stappenmotorgenerator” verscheen in Elektor juli/augustus 2004. Je kunt het artikel gratis bekijken tijdens de twee weken na de publicatie van dit bericht. Als je zelf een schema bouwt, denk er dan aan om je voortgang te delen op het Elektor Labs-platform!Redactionele noot: Dit artikel verscheen voor het eerst in 2004. Omdat het project al wat ouder is, zijn sommige onderdelen of producten misschien niet meer beschikbaar, en de belangrijkste ontwerptechnieken kunnen ouderwets lijken. Toch denken wij dat dit project je zal inspireren om in de toekomst nieuwe ontwerpen te starten.
Inschrijven
Schrijf u in voor tag alert e-mails over Circuits & Circuit Design! Read full article
Hide full article

Discussie (2 opmerking(en))