Schakeling: experimentele Hall-sensor voor zelfbouw
Hebt u een Hall-sensor nodig? Met een koperen strip, een sterke magneet en een LM358 kunt u zelf praktisch met het Hall-effect aan de slag. Deze experimentele opstelling versterkt microvolt-signalen tot meetbare millivolt-uitgangen.
Ja, je kunt zelf een Hall-sensor maken. En nee, daar heb je geen exotische materialen voor nodig. Met een stukje met koper beklede printplaat en een LM358-versterker met hoge versterking kun je het Hall-effect detecteren met microvolt-signalen en een sterke neodymiummagneet. Burkhard Kainka presenteerde dit project al in 2020.
Een experimentele Hall-sensor bouwen
Hall-sensoren zijn makkelijk te kopen, maar er zelf een bouwen is veel leuker, vooral als je de basisfysica in actie kunt zien, aldus Kainka. Het basisprincipe van elke Hall-sensor is simpel: als er stroom door een geleider loopt en er wordt een extern magneetveld onder een rechte hoek aangelegd, ontstaat er een klein spanningsverschil (de Hall-spanning) over de geleider. Om dit effect te zien met gewone materialen heb je echter hele dunne geleidende lagen en een zeer hoge versterking nodig.
Koper is misschien niet het ideale Hall-materiaal, maar het is goed verkrijgbaar en eenvoudig te gebruiken als standaard printplaat. Ondanks de lage Hall-constante levert het toch meetbare resultaten als je een sterke neodymiummagneet en een gevoelige versterker gebruikt.
De spanningsversterking wordt bepaald door de verhouding van de twee terugkoppelweerstanden van de eerste op-amp.
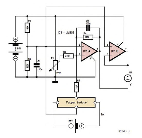
De schakeling
Kainka’s schakeling gebruikt een LM358 dual op-amp, gevoed door een 9V-batterij (BT1). Het eerste versterkerstadium (IC1.A) geeft een enorme versterking van 6.667, ingesteld door de terugkoppelweerstanden R4 = 2,2 MΩ en R3 = 330 Ω. Door deze versterking wordt de 1,5 µV Hall-spanning ongeveer 10 mV, oftewel een praktische gevoeligheid van 10 mV per tesla.
Volgens Kainka kun je met de trimmer (P1, 100 kΩ) de nul-offset heel precies afstellen, tot op een paar millivolt nauwkeurig. Dat is belangrijk, want zelfs kleine afwijkingen of temperatuurverschillen kunnen de kleine Hall-spanning maskeren.
Het Hall-element zelf is gewoon het koper op de printplaat, gevoed door een aparte, verstelbare voeding (BT2), aldus Kainka. Door de stroom precies op 1A door het koper te zetten, blijft de berekende gevoeligheid geldig. Voor elke meting moet je het nulpunt weer opnieuw afstellen.
Meten maar!
Als alles stabiel is, houd je een sterke neodymiummagneet bij het koperoppervlak, zegt Kainka. De uitgang van de LM358 zal dan met enkele millivolts verschuiven – een direct bewijs van het Hall-effect.
Let wel, Kainka waarschuwt dat je heel voorzichtig moet zijn: als je de magneet beweegt, ontstaan er in de bedrading van de sensor spanningen die veel groter zijn dan de Hall-spanning zelf. Temperatuurschommelingen kunnen ook ongewenste thermospanningen veroorzaken. Zelfs kleine bewegingen van draden of onderdelen kunnen microvolt-storingen opleveren. Je krijgt het beste resultaat als echt alles stilstaat… inclusief jezelf!
Een simpel maar leerzaam experiment
Hoewel koper niet het ideale Hall-materiaal is, laat de schakeling van Kainka het Hall-effect duidelijk zien en geeft het je een praktische manier om het meten van magnetische fluxdichtheid te verkennen. Met een LM358, een paar passieve onderdelen en een stukje printplaat kun je zelf een werkende Hall-sensor bouwen en microvolt-fysica in actie zien.
Het Hall-sensorproject
Het originele artikel, “Experimentele Hall-sensor”, verscheen in Elektor juli/augustus 2020. Je kunt het artikel gratis lezen in de twee weken na publicatie van deze post. Veel plezier!
Redactionele noot: Dit artikel verscheen voor het eerst in een 2020-editie van Elektor. Door de leeftijd van het project zijn sommige onderdelen misschien niet meer goed verkrijgbaar. Toch denken we dat het ontwerp je inspireert om zelf aan de slag te gaan!
Discussie (0 opmerking(en))