Review: Zo werken ultrasone muizenverjagers – en zo bouw je ze zelf!
Zelf bouwen
Na het bekijken van deze commerciële apparaatjes ben ik in het Elektor-archief gedoken, want soortgelijke schakelingen hebben we in het verleden ook al gepubliceerd. Ik heb enkele eenvoudige ontwerpen gevonden die weliswaar tientallen jaren oud zijn, maar nog steeds goed kunnen worden nagebouwd.
voor het verjagen van muizen en ratten.
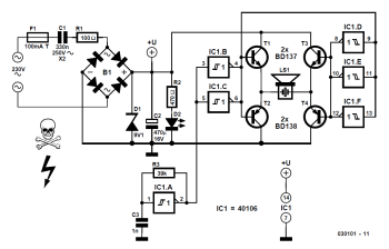
De eerste schakeling stamt uit 2003 en hoewel de titel "Honden- en kattenverjager" misschien anders doet vermoeden, is het ontwerp ook heel geschikt als muizen- en rattenverjager. Een oscillator die is opgebouwd rond R3, C3 en IC1a moet zo worden gedimensioneerd dat deze een frequentie van 38...40 kHz levert (C3 = 470 p, R3 = 56...68 k). De blokgolf van de oscillator wordt aangeboden aan een H-brug die is opgebouwd uit een aantal Schmitt-triggers en vier vermogenstransistoren (T1...T4). Deze opzet zorgt er voor dat de top-top-waarde van de blokgolf twee maal zo hoog is als de voedingsspanning. Zo wordt een flinke spanning van circa 18 V top-top over het piëzo-element bereikt, wat resulteert in een behoorlijk luide fluittoon. De schakeling wordt rechtstreeks vanuit 230 V gevoed via C1 en R1 en is dus niet galvanisch gescheiden van het lichtnet. Dit betekent dat de schakeling in een goed geïsoleerd kastje moet worden ingebouwd. Er zijn allemaal gangbare componenten toegepast, de grootste uitdaging zal waarschijnlijk het vinden van een geschikt piëzo-element zijn.
uitgangssignaal ook nog eens gesweept.
Een veel oudere schakeling is de "Knaagdierverjager" uit 1986. Het principe van deze schakeling doet enigszins denken aan het tweede commerciële ontwerp. Een 555 timer-IC fungeert hier als oscillator. Dit IC bezit een frequentiemodulatie-ingang op pen 5 en daarop wordt een van het lichtnet afgeleid 50-Hz-signaal gezet. Daardoor wordt de uitgangsfrequentie snel gesweept tussen circa 20 en 40 kHz, waardoor er geen gewenning optreedt bij de muizen. Het piëzo-element is hier rechtstreeks aangesloten op de uitgang van de 555. De voeding is klassiek van opbouw met een kleine nettrafo, maar een netadapter die u nog hebt liggen werkt natuurlijk ook prima. Dan is de inbouw in een kastje ook niet zo kritisch wat betreft de veiligheid. Ook hier is het belangrijk een goed piëzo-element te gebruiken (eventueel slopen uit een oude piëzo-tweeter).
En heeft het nu allemaal echt geholpen? Ik ben de muizen kwijt, maar ik weet niet zeker of het door de ultrasone piepers kwam of een van de andere maatregelen zoals het dichtmaken van kieren en gaten. In elk geval luidt het spreekwoord nog steeds: Baat het niet, het schaadt ook niet!
Read full article
Hide full article

Discussie (0 opmerking(en))