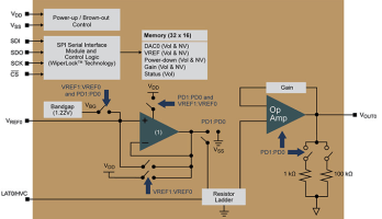
| D/A-converters met geïntegreerde EEPROM slaan hun instellingen op als de spanning wordt uitgeschakeld. Dit is het geval bij de MCP48FEBXX va...
| D/A-converters met geïntegreerde EEPROM slaan hun instellingen op als de spanning wordt uitgeschakeld. Dit is het geval bij de MCP48FEBXX va...
| Het meest recente knotsgekke project van Eric Schlaepfer en Evil Mad Scientist Laboratories is een gedesintegreerde schakeling. Inderdaad, h...
| Het WIZwiki-W7500-board is een rapid prototyping platform voor IoT- en beveiligde netwerktoepassingen. Het is gebaseerd op de WIZnet W7500-c...
| Veel lezers weten waarschijnlijk wel, dat ik in tegenstelling tot mijn collega’s op de redactie geen ingenieur ben. Daardoor viel ik van d...
| Op het eerste gezicht lijkt de afgebeelde kaart een gewone Arduino Uno: connectors, voeding, ISP-interface, reset-toets, zelfs de kleur is h...
| Er is een heftige concurrentie gaande tussen microcontrollerfabrikanten. Eén van de redenen daarvoor is dat het niet meer zo moeilijk is een...
| Voor ontwikkelaars aan universiteiten en kleine bedrijven wordt het in de toekomst gemakkelijker en goedkoper om draagbare apparatuur en chi...
| Na vele maanden vertraging is de BBC eindelijk gestart met het uitdelen van haar micro:bit-boards aan scholen, leraren en kinderen. De micro...
| De Xplained-evaluatiekits voor de Cortex-M0+-chips van Atmel zijn standaard uitgerust met een debug-tool in de vorm van een chip. Ze noemen...
| Fusie tussen NXP en Freescale: "New NXP". Elektor.TV werd door NXP uitgenodigd om op de embedded 2016-beurs te praten met Geoff Lees, Senio...